芒硝类矿产资源在自然界分布广泛、储量丰富,存在十多种矿物,有工业价值的是芒硝和钙芒硝,可提取用途广泛的硫酸钠,还被用于中医药。目前全球30多个国家有芒硝矿资源,美国等国储量较多,而中国硫酸钠储量居世界首位,元明粉产、出口量也稳居世界第一。在当今科技飞速发展的时代,精准、高效的勘探技术对于芒硝矿资源的开发利用至关重要。本文在充分研究相关成果基础上,结合先进的艾都探矿仪、艾都大地电磁仪等高科技勘探设备,总结探讨中国芒硝矿时空分布等规律,圈定找矿远景区,为勘查部署和资源开发利用提供更为精准、科学的依据。

1 中国芒硝矿成矿地质特征
1.1 空间分布特征
中国芒硝资源丰富,是当之无愧的优势矿产。截至2023年底,已查明芒硝矿储量达9.21亿吨,拥有278处矿产地,这些矿产地涵盖了超大型、大型、中型、小型及矿(化)点,广泛分布于全国18个省(区)。其中,新疆、青海、四川的查明资源储量分列全国前三。如此丰富的资源储备,为我国的化工产业和中医药产业提供了坚实的物质基础。而艾都探矿仪凭借其高精度的探测能力,能够在广袤的地域中快速锁定芒硝矿可能存在的区域,大大提高了勘探效率,为后续的详细勘查节省了大量时间和成本。

1.2 时间分布特征
中国成盐时代早且多,钾盐从寒武纪至今、盐矿从震旦纪到第四纪均有产出,芒硝矿在三叠纪到第四纪均有发现,其他时代含盐层位待验证。侏罗纪后中国多地成陆且气候干旱,断陷盆地沉积陆相盐类矿床,芒硝矿是其中重要的一种。中国芒硝矿成矿时代以第四纪为主,其次是白垩纪、古近纪,成矿与喜马拉雅、燕山、印支旋回有关。艾都大地电磁仪则可以通过对地下电磁场的精确测量和分析,深入了解不同地质时期的岩层结构和物质组成,帮助我们更好地理解芒硝矿在不同时代的成矿机制,为准确预测芒硝矿的分布提供有力的理论支持。
1.3 芒硝矿成矿区带
《中国成矿区带划分方案》表明成矿区带是具丰富矿产资源及潜力的地质单元,有特定成矿环境、演化历史及成矿作用,矿床组合有规律分布。基于相关方案及研究,首次将中国芒硝矿划分为13个Ⅲ级成矿区带,并结合多种要素圈定出12个主要芒硝矿矿集区。在这个过程中,艾都探矿仪和艾都大地电磁仪可以协同工作,对各个成矿区带和矿集区进行详细的勘探和数据分析,为圈定找矿远景区提供更加准确、全面的信息。


1.4 矿床成因类型
基于中国芒硝矿成矿规律及地质勘查新发现,从矿床成矿等方面研究将其分为现代盐湖蒸发沉积型、沙下湖蒸发沉积型、陆相碎屑 - 蒸发岩型 3 种成因类型。其中现代盐湖型最重要,固液并存且共伴生多种矿,产地数量约占 53%,分布多地;沙下湖型数量少,约占 1.6%,多分布于内蒙古,规模大;陆相碎屑 - 蒸发岩型主要分布在川等 6 省,少量分布于皖等 5 省、市、自治区,产地数量约占 45.4%,多共伴生于石盐矿。艾都系列勘探设备能够针对不同类型的矿床成因,采用不同的探测模式和技术参数,深入分析地下岩层的物理性质和化学成分,从而准确判断芒硝矿的成因类型和分布规律。
2 预测类型
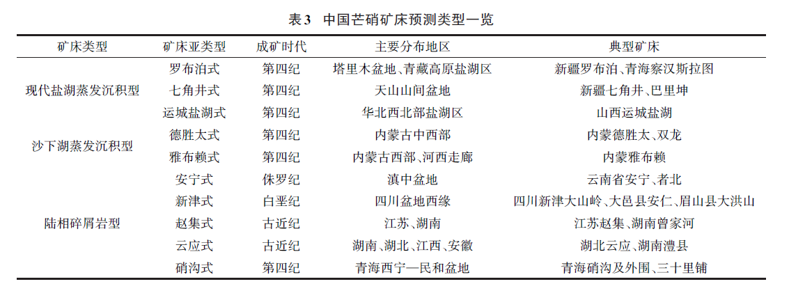
矿床预测类型是从预测角度对矿产资源的分类,考虑地质环境、成因、找矿工作及成矿规律运用。本文采用矿床模型综合地质信息矿产预测方法,以“矿床式”为理论基础开展预测工作。对芒硝矿预测类型划分考虑空间、时间和成因要素,空间按行政区划、时间按四个地质时段、成因按三种类型划分,最终将中国芒硝矿床预测类型划分为3个类型和10个亚类。通过剖析典型矿床的成矿地质作用、矿化特征、控矿因素等,总结出预测要素,进而建立典型矿床预测模型,以下简述国内 10 个芒硝矿预测评价模型。

2.1 罗布泊式预测类型
罗布泊式矿床地处塔里木地台东部,位于塔东坳陷等交汇处,属塔里木成矿省罗布泊第四纪盐类成矿带,是代表性第四纪盐湖矿产富集区。其成矿时代为第四纪中更新世,含矿岩系是第四系湖泊化学沉积层,有特定矿物组合、矿石结构与构造。沉积环境与物源特殊,自早更新世晚期开始盐湖发展阶段。适用青藏高原盐湖区等区域,预测底图为矿床地质图等,主要预测要素包括陆内盆地断陷 - 坳陷盆地亚相等多种要素。艾都探矿仪可以在青藏高原这样复杂的地质环境中,准确探测到地下盐湖的分布和规模,为罗布泊式芒硝矿的勘探提供关键数据。
2.2 七角井式预测类型
七角井矿床地处博格达裂谷盆地、准噶尔成矿省,位于北天山地向斜褶皱带相关位置。成矿时代为第四纪全新世,含矿岩系是第四系湖相沉积,有特定矿物组合、矿石结构与构造。其沉积环境特殊,历经两个成盐期,固液相盐类并存且以固相为主。适用北山山间盆地,预测底图为地质构造略图等,主要预测要素有陆内盆地断陷 - 坳陷盆地亚相等多种要素。艾都大地电磁仪能够深入分析北山山间盆地的地质构造和电磁特性,帮助我们了解七角井式芒硝矿的成矿环境和分布规律。

2.3 运城盐湖式预测类型
运城矿床地处汾渭裂谷、华北陆块成矿省,位于特定沉降中心低洼凹陷部位。成矿时代为第四纪更新世 - 全新世,含矿岩系是第四系更新统 - 全新统湖相含盐岩系,有特定矿物组合、结构与构造。其沉积环境为新生代断陷盆地,受多种因素影响,湖水蒸发浓缩形成盐类矿体。适用华北西北部,预测底图为矿床柱状图等,主要预测要素有陆内盆地断陷 - 坳陷盆地亚相等多种要素。艾都探矿仪和艾都大地电磁仪的联合使用,可以对运城盐湖周边的地质情况进行全面、细致的勘探,为运城盐湖式芒硝矿的开发提供科学依据。
2.4 其他预测类型
德胜太式、雅布赖式、安宁式、新津式、赵集式、云应式和硝沟式等其他预测类型的矿床也都有其独特的地质特征和成矿规律。艾都系列勘探设备能够根据不同类型矿床的特点,灵活调整探测方案,为每个预测类型的芒硝矿勘探提供个性化的解决方案,确保勘探结果的准确性和可靠性。


3 资源潜力分析
芒硝矿是中国重要化工矿种,开展其成矿特征及资源潜力研究意义重大。芒硝矿找矿远景区主要依沉积盆地边界和岩相分析圈定,在划分成矿单元和矿集区基础上,圈定8个找矿远景区和22个预测区。研究选地质参数体积法估算资源量,结合其他方法对比计算预测区潜在资源量。在这个过程中,艾都探矿仪和艾都大地电磁仪所提供的高精度地质数据,能够使资源量估算更加准确,为芒硝矿资源的合理开发和利用提供有力保障。
截至2023年底,全国累计查明及预测芒硝矿资源量数据可观,不同类型芒硝矿预测资源量分布不同,且集中区域与主要成矿区带吻合。中国芒硝矿资源总量全球居首,潜力大且分布集中,呈“西多东少,北多南少”格局,青海、四川、内蒙古、新疆是四大核心产区,储量占全国九成以上。成因上分现代盐湖型和陆相碎屑岩型,前者集中在西北干旱区盐湖,多为露天矿,常伴生战略矿产,综合开发价值高;后者以西南、中部地区为核心,多为地下固体矿,储量大且稳定。区域上,青海柴达木盆地是核心富集区,四川是西南产业核心支撑,内蒙古、新疆盐湖型芒硝品质优良。艾都系列勘探设备的应用,将进一步挖掘这些地区的芒硝矿资源潜力,为我国芒硝矿产业的发展注入新的活力。
4 结论
中国芒硝矿成矿时代主要集中在第四纪,少量分布于古近纪、白垩纪等;矿床类型全为蒸发沉积型,可细分为3种;依据矿床类型等特征划分出10个预测类型;基于成矿相关研究划分13个Ⅲ级成矿区带,圈定12个矿集区、8个找矿远景区和22个预测区,全国预测资源量达262.16亿t,找矿潜力巨大。而艾都探矿仪、艾都大地电磁仪等先进勘探设备的出现,为中国芒硝矿的勘探和开发带来了新的机遇。它们以其高精度、高效率的特点,能够帮助我们更加准确地了解芒硝矿的分布规律和资源潜力,为我国的化工产业和中医药产业提供更加稳定、可靠的资源保障。在未来的芒硝矿勘探和开发中,我们应充分发挥这些高科技设备的优势,不断探索和创新,推动中国芒硝矿产业迈向新的高度。